
北京前沿金融监管科技研究院编制并发布《2025消费金融消费者权益保护创新与实践报告》(以下简称“《报告》”)。
《报告》聚焦当前消费金融行业消费者权益保护的政策趋势、发展现状与治理挑战,全面梳理新形势下消保治理重点及黑灰产特征,结合多维度评估指标解析消费金融行业消费者保护实践样本,旨在为消费金融行业消保治理提供建设性意见,推动各类消费金融服务商消保工作提质增效。
《报告》指出,2025年,中央出台金融促消费一揽子政策,不断强化金融支持提振和扩大消费力度,消费金融市场迎来全新机遇和广阔空间。与此同时,消费金融行业消保顶层建设不断细化调优,金融机构和金融科技平台企业正立足“大消保”工作格局,根植于“金融为民”宗旨,通过科技创新带动消保体系创新,推进消保与业务深化融合发展,以金融消保新生态引领普惠金融新征程。
顶层建设调优,消保精准施策
近年来,我国金融消费者权益保护监管政策加速完善,顶层制度建设持续优化,“大消保”生态驱动力不断渗透,消费金融细分领域围绕定价透明、授信适度、催收规范、信息保护等重点方向扎实推进消保治理,行业消保建设共识更聚焦、更明确、更具系统性。

消费金融服务覆盖高频消费场景,消保合规治理需精准施策、多点布防。《报告》指出,从《消费金融公司管理办法》到《关于加强商业银行互联网助贷业务管理 提升金融服务质效的通知》等文件出台,消费金融行业消保治理标准不断细化,为消费金融服务过程中的营销、客诉、隐私保护等环节划定清晰的合规边界。

基于更加严格的消费者保护标准,金融机构及金融科技企业以机制建设和数字化赋能双轮驱动,主动深化合规治理,推动治理效能精细化。如独立组建消保职能部门,借助大模型技术推进金融消费流程前置审查,大幅提升对黑灰产、诈骗风险的防控效率,筑牢防御屏障。

针对反洗钱、个人信息保护等金融风险防范方向开展宣教活动,创新知识传播内容与形式,通过线上线下联动触达更广泛人群,遏制消保风险滋生。
此外,《报告》创新引入消费金融消保能力成熟度评估指标体系,该评估体系围绕制度健全性与执行成效,共设置2个一级维度、11个二级维度。从消保建设落地成效来看,大部分消费金融机构已建立完善的消保制度,领先机构在投诉建议渠道搭建、金融知识普及触达上走在前列。


例如马上消费金融、中原消费金融、幸福消费金融,均在组织保障、执行落地、监督公示、迭代优化的金融消费者权益保护制度下,运用AI技术助力合规风控与投诉处理,同时分别通过“马消消”实时问答、消保剧场系列短剧、消保主题City walk等多样化形式,普及金融消费相关知识。
信也科技构建“穿透式”消保治理架构,决策层高位推动,执行层协同联动。比如,设立由总裁直管的“消费者权益保护委员会”,配套“1+2+N”执行体系,确保消保战略自上而下贯通至各业务末梢,避免“责任悬空”。
立足消费金融行业消保发展现状,《报告》亦指出当前行业内仍存在消保信息披露缺乏统一标准、宣传活动缺乏长效性,以及制度与执行力度脱节等问题,未来金融消保工作迈向高质量发展目标,这些问题也需优化解决。
黑产滋生蔓延,消保面临挑战
金融消保工作依托各类金融机构,辐射广大消费群体,受不同机构治理落实水平参差、监督机制透明度等因素影响,其推进仍面临不少挑战。
在数据隐私保护方面,部分金融机构或平台仍存在数据过度采集、存储不当、泄露滥用等问题,易导致个人信息被用于超出金融业务必要范围的场景,对此还需加以严格管理。

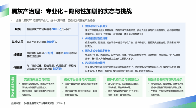
在黑灰产渗透方面,金融黑灰产业链规模庞大、从业人员众多,常隐蔽于短视频等新型传播渠道,通过非法代理投诉、伪造证据、操控舆论等手段牟取不当利益,扰乱正常金融市场秩序。

《报告》提到,治理金融黑灰产需构建综合防控体系:在法律与监管层面建立统一标准,明确非法代理投诉、恶意投诉等行为的性质与监管边界,将其纳入法治化治理范畴。
同时压实信息流和社交平台内容监管职责、强化机构风险防控能力、深化消费者教育引导,形成治理合力,保障消费者合法权益,压缩黑灰产生存空间。
《报告》显示,在消保前沿实践中,乐信构建起集团化的金融黑灰产对抗制度与技术后备保障体系,基于母公司先进的奇点AI大模型和多模态能力,打造专门对抗金融黑灰产的复合智能体矩阵,自动完成防御策略迭代,快速破获新型欺诈手段。
与此同时,乐信通过线上线下多渠道、多形式开展金融知识普及活动,着力提升公众金融素养,并与多地警方深度联动,在过去两年多时间里协助侦破相关案件近百起。
蚂蚁消金则通过搭建百亿级金融黑灰产知识图谱,大规模高效搜集犯罪线索,协助公安打击追缴黑灰产团伙,截至目前已成功打击十余个金融黑灰产团伙,协助公安抓捕涉案人员超200名。
中原消费金融建立黑产模型,强化大数据识别能力,应对代理投诉现象,建立“疑似代理”的标签,区分场景制定针对性应对方案。截至2025年底,中原消费金融累计协助推动行政立案95例、刑事立案4例;主动排查线索、协助公安机关成功侦破两起恶性黑灰产团伙案件。
科技赋能治理,消保提质增效
《报告》基于多家消费金融机构的消保实践指出,目前数字技术在消保领域正发挥重要作用。数据显示,金融行业大模型落地案例占比达36.7%,大幅领先于其他行业。借助大模型等AI技术工具,消费金融公司和金融科技企业能在业务流程的前中后台大幅提升消保服务质效。

《报告》综合多家消费金融行业卓越消保前沿案例,洞察金融大模型等技术增强消保工作效能的逻辑的效果。小赢科技数字品牌官、虚拟数字人Win-Daidai,在消保宣传场景中以类人化情感表达,为用户讲述生动的反诈故事,守护金融消费者权益。
恒生活数科凭借自研大语言模型“恒纪元”创新推出智能对话机器人,提供在线金融服务;数据显示,该智能客服接起率达95%、问题解决率超80%,真正实现用户“问得到、问得懂”。
融360针对金融业务海量音视频数据,构建AI多媒体智能分析系统,在业务办理环节实时监控客户身份与营销话术,精准打击身份造假、违规营销等风险。
度小满大模型消保应用实践包括AI防深伪、信审Copilot。其中,AI防深伪参数规模从千万级升级到百亿级,采用“红蓝对抗”方式持续迭代,在千分之一误报率下识别准确率99%+,上线3个月累计阻断3000起正在实施的AI换脸诈骗,直接为用户减少损失约1.8亿元。
信也科技强化大模型对客服对话数据分析,总结归纳用户的诉求,挖掘用户投诉的根本原因,及时为维护客户权益提供帮助。在投诉原因分析上,原来需要半天到一天的人工分析,利用大模型可以在分钟级的时间内给到完整分析。
当前,消费金融领域的消保AI应用已深度融入贷款全流程,技术与业务协同不断深化,在贷前反欺诈、贷中动态监测、贷后纠纷化解及消保宣传场景规范落地,推动消保治理形成闭环。
即便拥有数字科技助力,消费金融消保也仍是一项长期系统性工程。金融机构和金融科技平台需强化内部治理机制与协同能力,形成消保对业务部门的强约束,同时将消保要求前置到金融产品制定阶段,引入科技工具与外部力量不断完善消保治理体系与内部监督机制。


